Nature Medicine: Zwitterionic hydrogel can effectively expand human hematopoietic stem cells
Hematopoietic stem cell (HSPC) transplantation is the most important curative therapy for hematological malignancies. Cord blood is an important source of HSPC. It has the unique advantage of not strict requirements for leukocyte antigen matching and can reduce the risk of immune rejection for patients undergoing cord blood transplantation. Therefore, it is widely used in HSPC transplantation. However, the number of HSPC contained in umbilical cord blood is limited, which will delay the recovery of the patient's hematopoietic function and ultimately affect the clinical treatment effect. In order to increase the number of HSPCs that can be used for clinical transplantation, researchers have long been looking for culture conditions suitable for ex vivo expansion of HSPCs.
Professor Colleen Delaney and Professor Shaoyi Jiang from the University of Washington jointly published a research paper titled "Expansion of primitive human hematopoietic stem cells by culture in a zwitterionic hydrogel" in Nature Medicine, revealing the degradable zwitterionic hydrogel Glue 3D culture of human HSPC can inhibit HSPC differentiation and effectively expand HSPC derived from cord blood and bone marrow, bringing new hope for the treatment of human hematological malignancies.
Researchers used terminal alkynes to modify the four-arm polycarboxybetaine acrylamide (pCBAA) and click chemistry between azide-modified peptide polymer (Azide–GG-(KE)20-GPQGIWGQ-(KE)20-GG-Azide) The reaction constructs a uniform 3D zwitterionic hydrogel network (hereinafter referred to as ZTG hydrogel), which is used to simulate the hydrophilic and zwitterionic cell membrane lipid-based 3D environment of HSPC living in the body. The schematic diagram of ZTG hydrogel cell culture research is shown in Figure 1e. Freshly separated HSPC from umbilical cord blood was mixed with ZTG to construct a hydrogel, and cultured in expansion medium for 14 d (ZTG14), with the best seeding density ZTG14 was allocated to a new zwitterionic gel for the second expansion, and then cultured for 10 days to obtain ZTGopt cells, and injected into immunodeficient NSG mice for primary (red mice) and secondary ( Blue mouse) bone marrow transplant. Experimental results show that CD34+ HSPC derived from umbilical cord blood is effectively amplified in ZTG hydrogel, and the amplified HSPC undergoes bone marrow transplantation, and it also shows good expansion performance in vivo.

Figure 1 Degradable zwitterionic hydrogel 3D culture can promote the expansion of CD34+ cord blood-derived progenitor cells
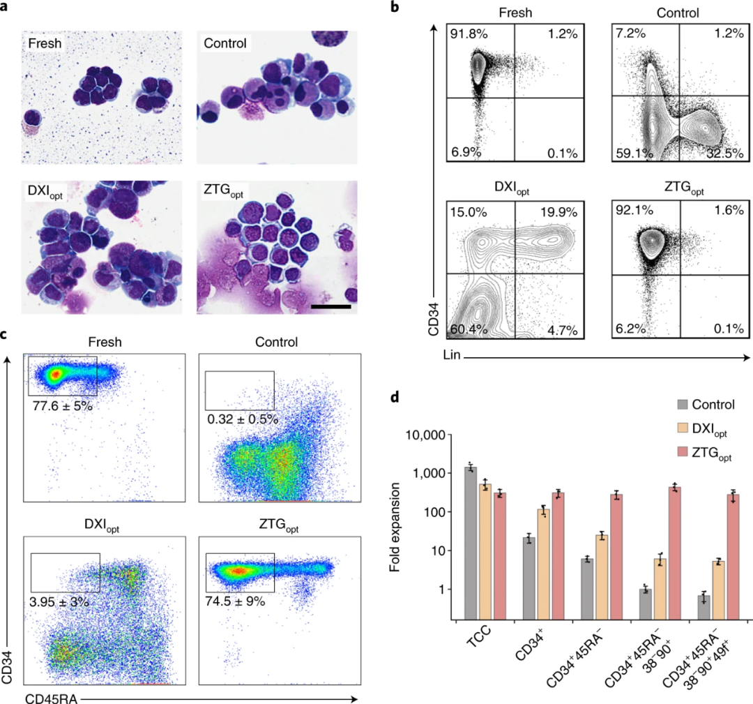
Researchers used ZTG opt and optimized Delta1 ext-IgG (DXI) as an unmodified TCPS culture flask to culture HSPC separately. They found that after ZTG opt culture, the original cell homogeneity of the HSPC was preserved, while DXI and The culturing methods of TCPS culture flasks will lead to heterogeneous phenotypes such as granular cytoplasm and irregular nuclei. As shown in Figure 2, during the entire culture period, the ZTG opt population maintained high CD34 expression, and CD34+ in the cells amplified by ZTG opt accounted for 93.7%±2%, indicating that the ZTG hydrogel 3D culture method can inhibit HSPC differentiation.

Figure 2 Zwitterionic hydrogel 3D culture can inhibit the differentiation of CD34 + cord blood-derived progenitor cells
It has been proved that CD34 + HSPC derived from cord blood cultured in ZTG opt mode can maintain the expansion ability in vivo. Researchers have used limiting dilution analysis (LDA) to detect the expansion frequency of medium and long-term regenerative hematopoietic stem cells (LT-HSC) Happening. The experimental results are shown in Figure 3. After 24-30 weeks after transplantation, the amplification frequency of LT-HSC cultured in ZTG opt method is much higher than that of other culture methods. Both limiting dilution analysis and second transplantation experiments proved that ZTG culture expanded LT-HSC cells with long-term hematopoietic function.

Fig. 3 ZTG opt culture conditions promoted the expansion of hematopoietic stem cells (LT-HSC) with medium and long-term regeneration function
Under normal physiological conditions, the original HSPC resides in the hypoxic niche, which can limit the production of ROS by cells to protect themselves. In order to explore whether the ZTG hydrogel 3D culture can limit the generation of ROS and protect the encapsulated HSPC, the researchers tested the cell response after 1 day of culture in each system, as shown in Figure 4, comparing the DXI group and the control group, and the ZTG group The low levels of ROS and mitochondrial superoxide in the cells and no significant activation of non-specific signal pathways are conducive to HSPC to enhance self-renewal.

Figure 4 3D culture of zwitterionic hydrogel can avoid excessive ROS production and activation of non-specific signaling pathways
In addition, the researchers analyzed the mitochondrial mass and metabolic activity in cells cultured with ZTG14, ZTGopt and other amplification methods, and found that the mitochondrial mass in ZTG14 and ZTGopt cells increased slightly, which was in sharp contrast with the significant decline in DXIopt and the control group. Glucose consumption and lactate secretion were also much lower than DXIopt and the control group. The experimental results are shown in Figure 5, indicating that O2-related metabolism is inhibited in ZTG culture, and once again proves that the ZTG hydrogel 3D culture method maintains the original HSPC characteristics.

Figure 5 3D culture of zwitterionic hydrogel leads to a decrease in the metabolic activity of CD34 + cord blood-derived progenitor cells
In order to gain a deeper understanding of the activity of CD34 + HSPC in the ZTG hydrogel, the researchers used mRNA deep sequencing (RNA-seq) to conduct gene expression profiling. As shown in Figure 6, compared with freshly isolated primary HSPC, the expression of more than 10,000 genes did not change significantly in ZTG-cultured HSPC. Compared with other culture methods, genes related to cell differentiation, cell activation and cytokine production in the ZTG culture group were significantly down-regulated, again indicating that the ZTG culture method can slow down cell metabolism.

Figure 6 RNA expression analysis showed that HSPCs cultured under ZTG opt culture conditions did not activate differentiation
In summary, the 3D culture of zwitterionic hydrogel can be used as an effective way to expand HSPC in vitro, which is expected to increase the absolute number of transplantable HSPCs in clinical significance. At the same time, the hydrogel culture system provides a reference for the expansion strategy of embryonic stem cells, induced pluripotent stem cells, mesenchymal stem cells and other stem cell types.
Professor Colleen Delaney and Professor Shaoyi Jiang from the University of Washington jointly published a research paper titled "Expansion of primitive human hematopoietic stem cells by culture in a zwitterionic hydrogel" in Nature Medicine, revealing the degradable zwitterionic hydrogel Glue 3D culture of human HSPC can inhibit HSPC differentiation and effectively expand HSPC derived from cord blood and bone marrow, bringing new hope for the treatment of human hematological malignancies.
Researchers used terminal alkynes to modify the four-arm polycarboxybetaine acrylamide (pCBAA) and click chemistry between azide-modified peptide polymer (Azide–GG-(KE)20-GPQGIWGQ-(KE)20-GG-Azide) The reaction constructs a uniform 3D zwitterionic hydrogel network (hereinafter referred to as ZTG hydrogel), which is used to simulate the hydrophilic and zwitterionic cell membrane lipid-based 3D environment of HSPC living in the body. The schematic diagram of ZTG hydrogel cell culture research is shown in Figure 1e. Freshly separated HSPC from umbilical cord blood was mixed with ZTG to construct a hydrogel, and cultured in expansion medium for 14 d (ZTG14), with the best seeding density ZTG14 was allocated to a new zwitterionic gel for the second expansion, and then cultured for 10 days to obtain ZTGopt cells, and injected into immunodeficient NSG mice for primary (red mice) and secondary ( Blue mouse) bone marrow transplant. Experimental results show that CD34+ HSPC derived from umbilical cord blood is effectively amplified in ZTG hydrogel, and the amplified HSPC undergoes bone marrow transplantation, and it also shows good expansion performance in vivo.

Figure 1 Degradable zwitterionic hydrogel 3D culture can promote the expansion of CD34+ cord blood-derived progenitor cells
Researchers used ZTG opt and optimized Delta1 ext-IgG (DXI) as an unmodified TCPS culture flask to culture HSPC separately. They found that after ZTG opt culture, the original cell homogeneity of the HSPC was preserved, while DXI and The culturing methods of TCPS culture flasks will lead to heterogeneous phenotypes such as granular cytoplasm and irregular nuclei. As shown in Figure 2, during the entire culture period, the ZTG opt population maintained high CD34 expression, and CD34+ in the cells amplified by ZTG opt accounted for 93.7%±2%, indicating that the ZTG hydrogel 3D culture method can inhibit HSPC differentiation.

Figure 2 Zwitterionic hydrogel 3D culture can inhibit the differentiation of CD34 + cord blood-derived progenitor cells
It has been proved that CD34 + HSPC derived from cord blood cultured in ZTG opt mode can maintain the expansion ability in vivo. Researchers have used limiting dilution analysis (LDA) to detect the expansion frequency of medium and long-term regenerative hematopoietic stem cells (LT-HSC) Happening. The experimental results are shown in Figure 3. After 24-30 weeks after transplantation, the amplification frequency of LT-HSC cultured in ZTG opt method is much higher than that of other culture methods. Both limiting dilution analysis and second transplantation experiments proved that ZTG culture expanded LT-HSC cells with long-term hematopoietic function.

Fig. 3 ZTG opt culture conditions promoted the expansion of hematopoietic stem cells (LT-HSC) with medium and long-term regeneration function
Under normal physiological conditions, the original HSPC resides in the hypoxic niche, which can limit the production of ROS by cells to protect themselves. In order to explore whether the ZTG hydrogel 3D culture can limit the generation of ROS and protect the encapsulated HSPC, the researchers tested the cell response after 1 day of culture in each system, as shown in Figure 4, comparing the DXI group and the control group, and the ZTG group The low levels of ROS and mitochondrial superoxide in the cells and no significant activation of non-specific signal pathways are conducive to HSPC to enhance self-renewal.

Figure 4 3D culture of zwitterionic hydrogel can avoid excessive ROS production and activation of non-specific signaling pathways
In addition, the researchers analyzed the mitochondrial mass and metabolic activity in cells cultured with ZTG14, ZTGopt and other amplification methods, and found that the mitochondrial mass in ZTG14 and ZTGopt cells increased slightly, which was in sharp contrast with the significant decline in DXIopt and the control group. Glucose consumption and lactate secretion were also much lower than DXIopt and the control group. The experimental results are shown in Figure 5, indicating that O2-related metabolism is inhibited in ZTG culture, and once again proves that the ZTG hydrogel 3D culture method maintains the original HSPC characteristics.

Figure 5 3D culture of zwitterionic hydrogel leads to a decrease in the metabolic activity of CD34 + cord blood-derived progenitor cells
In order to gain a deeper understanding of the activity of CD34 + HSPC in the ZTG hydrogel, the researchers used mRNA deep sequencing (RNA-seq) to conduct gene expression profiling. As shown in Figure 6, compared with freshly isolated primary HSPC, the expression of more than 10,000 genes did not change significantly in ZTG-cultured HSPC. Compared with other culture methods, genes related to cell differentiation, cell activation and cytokine production in the ZTG culture group were significantly down-regulated, again indicating that the ZTG culture method can slow down cell metabolism.

Figure 6 RNA expression analysis showed that HSPCs cultured under ZTG opt culture conditions did not activate differentiation
In summary, the 3D culture of zwitterionic hydrogel can be used as an effective way to expand HSPC in vitro, which is expected to increase the absolute number of transplantable HSPCs in clinical significance. At the same time, the hydrogel culture system provides a reference for the expansion strategy of embryonic stem cells, induced pluripotent stem cells, mesenchymal stem cells and other stem cell types.
18915694570

