張瑞平/浦侃裔AM:仿生膜多面手,用于光熱免疫治療
發布時間:2021-03-01 09:43:19 人氣:1460
細胞膜包覆納米粒子(CCNPs)整合了細胞膜的生物生理學優勢和合成材料的多功能性,在癌癥免疫治療中具有廣闊的應用前景。然而,進一步提高其免疫治療效果的策略尚未被發現。
鑒于此,山西醫科大學第三醫院張瑞平,新加坡南洋理工大學浦侃裔等人報道了一種用于協同第二近紅外窗口(NIR‐II)光熱免疫治療的聚合物多細胞納米接合器 (SPNE)。
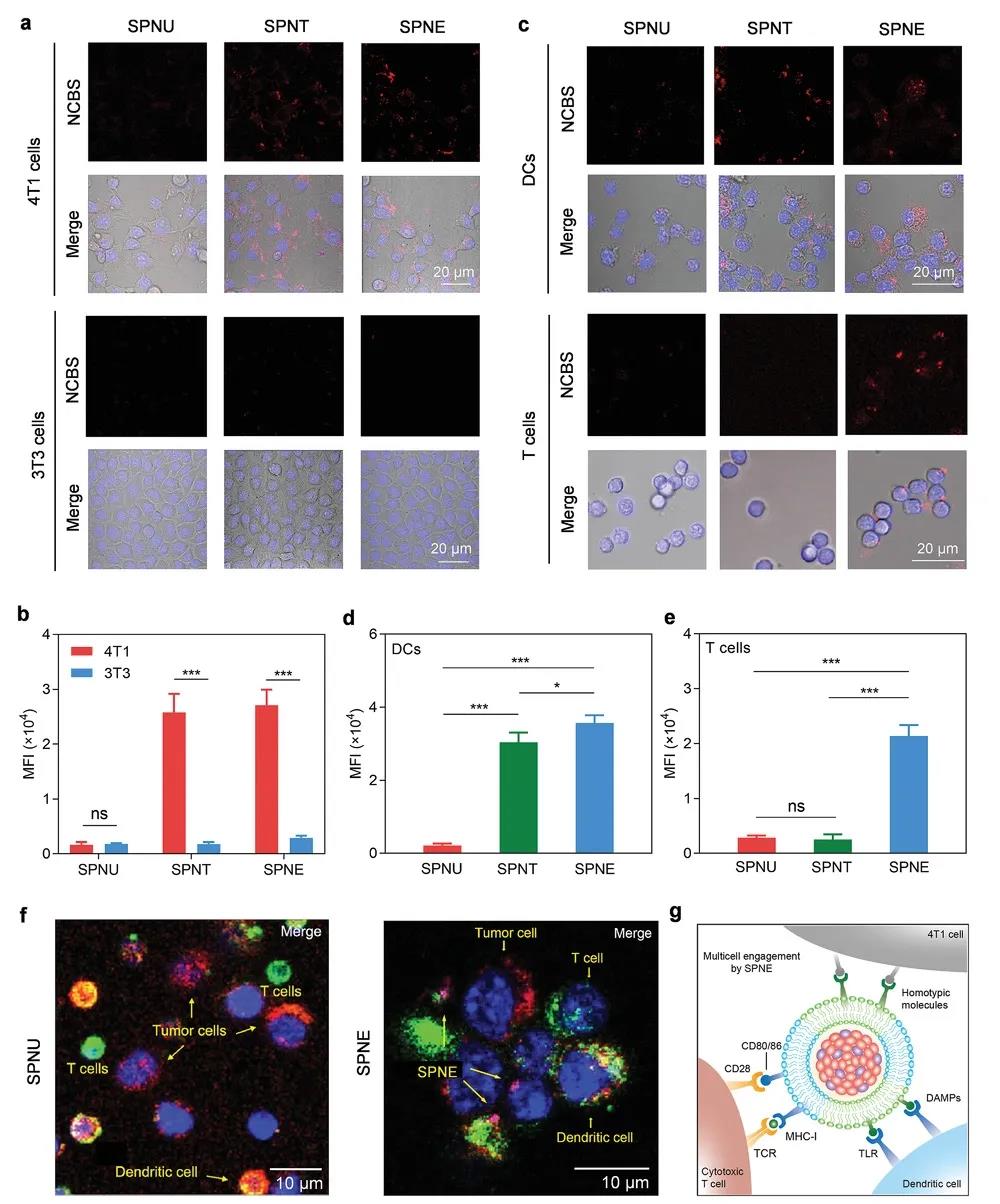
納米接合器由一種NIR‐II吸收聚合物作為光熱核,由免疫工程腫瘤細胞和樹突狀細胞(DC)形成的融合膜偽裝成癌癥疫苗的外殼,這種設計允許腫瘤細胞、DC和T細胞之間的多細胞結合。與淋巴結和腫瘤的高聚集相關,SPNE的多細胞結合能力使腫瘤細胞、DCs和T細胞之間能夠進行有效的交叉相互作用,導致相對于裸的或腫瘤細胞包覆的納米粒子而言T細胞激活增強。
在穿透深層組織的NIR - II光照射下,SPNE能夠根除腫瘤并誘導免疫原性細胞死亡,進一步誘導抗腫瘤T細胞免疫。這種協同光熱免疫治療作用最終抑制腫瘤生長,防止轉移,獲得免疫記憶。
綜上所述,此研究提出了一種用于光免疫治療癌癥藥物的通用細胞膜涂層方法。
參考文獻
Cheng Xu, et al. A Polymer Multicellular Nanoengager for Synergistic NIR‐II Photothermal Immunotherapy. Adv. Mater., 2021.
DOI: 10.1002/adma.202008061
https://doi.org/10.1002/adma.202008061
| 溫馨提示:蘇州北科納米供應產品僅用于科研,不能用于人體,不同批次產品規格性能有差異。網站部分文獻案例圖片源自互聯網,圖片僅供參考,請以實物為主,如有侵權請聯系我們立即刪除。 |
下一篇: 納米醫學產品1


